Instance Verification Kit (IVK)
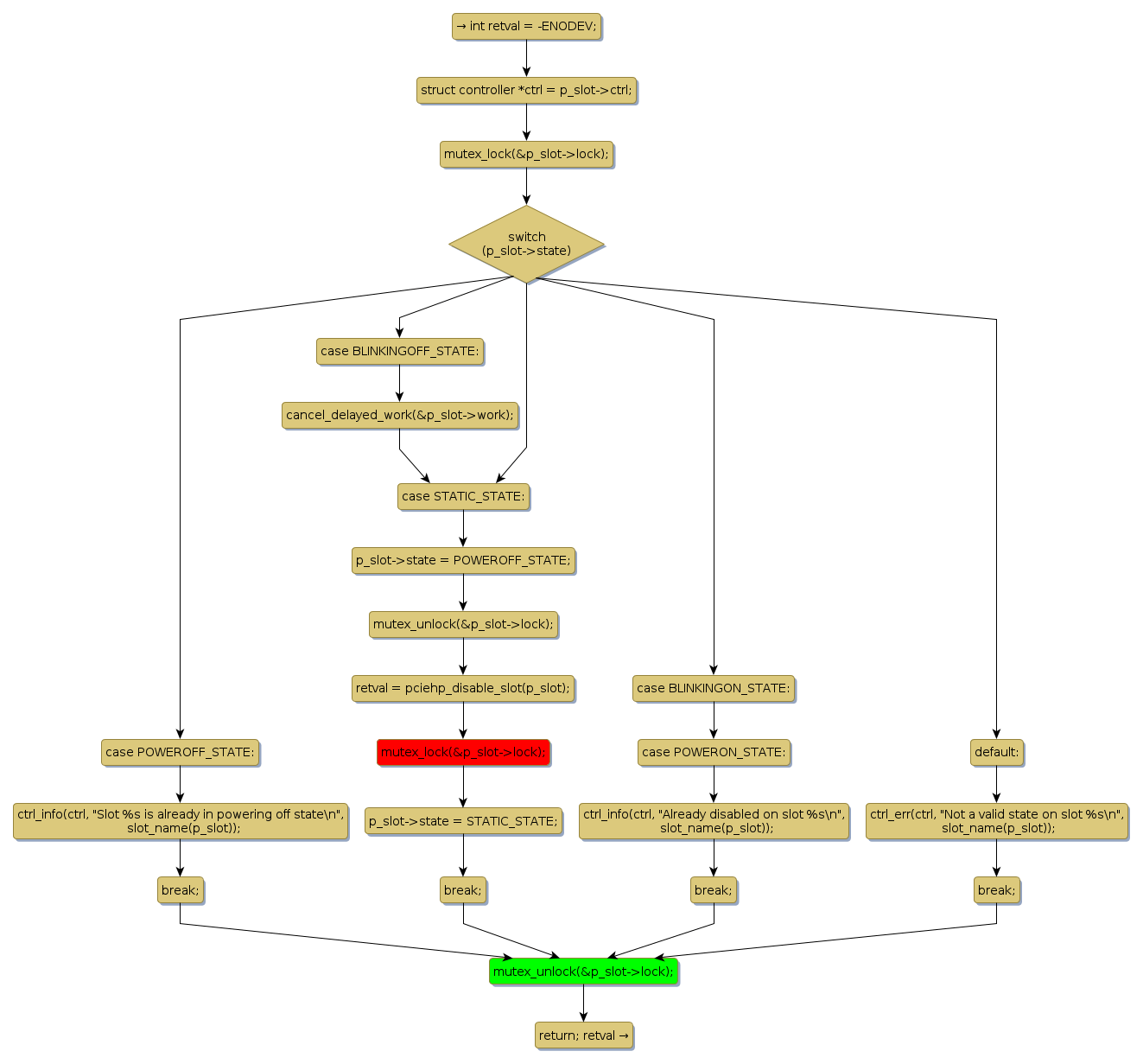
mutex lock @ [16461+26+/linux-3.19-rc1/drivers/pci/hotplug/pciehp_ctrl.c]
Instance Signature: lock
|
The Matching Pair Graph:
|
|
Function Name
|
Control Flow Graph (CFG)
|
Events Flow Graph (EFG)
|
Source Correspondence
|
|
pciehp_sysfs_disable_slot
|
|
|
[16103+25+/linux-3.19-rc1/drivers/pci/hotplug/pciehp_ctrl.c]
|